| 广西新闻网 > 首页栏目 > 经济 · 生活 > 健康 > 正文 |
健康小喇叭|“吃药”变“毒药”!这类水果服药期间慎吃 |
2026年01月04日 15:53 来源:广西云-广西日报综合科普中国、新华社、人民日报健康客户端、广东药科大学附属第一医院等 编辑:陶昌顺 |
|
新闻眼俗话说“秋冬吃柚,赛过吃肉”。眼下正是西柚上市的季节,可以大快朵颐,但是如果你恰好正在服药,请务必警惕,这类水果可能会显著增加用药危险!可口的西柚为什么会让“吃药”变“毒药”?它与哪些药物“相冲”呢?除了西柚,还有什么水果是吃药期间需要注意的呢?本期《健康小喇叭》为你解疑答惑。
图源:AI生成 为什么西柚会让“吃药”变“毒药”? 要理解这个问题,我们需要先了解身体里的一个关键“代谢工厂”——肝脏和小肠中存在的一种名为 CYP3A4 的酶。我们可以把这个酶想象成身体内专门负责“拆弹”和“清扫”的小分队。我们吃下去的很多药物,都需要经过这个小分队的处理(代谢),才能被身体有效利用并安全排出体外。这个过程通常会降低药物的活性或毒性,保证药效维持在安全、可控的范围内。 而西柚,正是这个“小分队”的克星之一。 西柚中含有一种关键物质——呋喃香豆素。呋喃香豆素虽然本身无毒,但它会强力、持久地抑制 CYP3A4 酶的活性。这就好比把“小分队”给麻醉瘫痪了。本来应该被“小分队”代谢的药物没有被正常代谢,本来应该被降低的活性和毒性没有被降低。后果是什么呢? 1. 某些药物浓度将急剧飙升:因为代谢通道被阻塞,药物无法被正常分解和清除,就会在血液中大量积聚。原本一片药的剂量,可能会产生相当于吃了数片甚至十数片药的效果,导致药物过量。 2. 毒副作用风险大增:过高的血药浓度会极大地增加药物的毒副作用。无论是药效过强带来的危害(如降压药导致血压骤降,降脂药导致肌肉损伤),还是药物本身毒性的累积,都可能引发严重后果,如肝肾功能损伤、胃肠道出血,甚至休克和死亡。
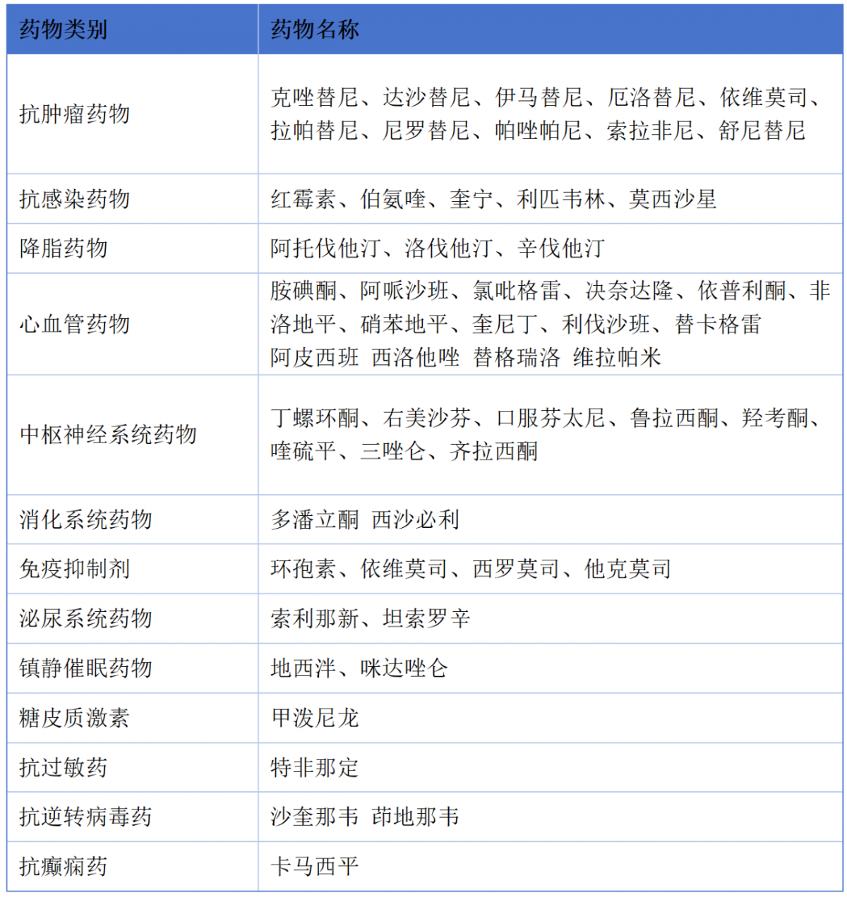
图源:武汉协和医院 哪些药物与西柚“相冲”呢? 其实早在1991 年,《柳叶刀》杂志就首次报道了西柚与药物的相互作用,指出西柚汁可以使某些降压药物的成分在血液中的浓度增加 2—4 倍,后果就是造成患者血压过度下降,这可是会危及生命的严重不良反应。随后,相关研究越来越多,目前已经发现了80多种药物可能与西柚存在相互作用。 以下列举部分不能与西柚同吃的常见药物类别,供大家参考:
图源:广东药科大学附属第一医院 以上只是部分与西柚“相冲”的常见药物,并未涵盖所有相关药物。 加之西柚的这种抑制作用非常持久,一次性食用后,其效果可以持续24小时甚至长达3天!这意味着,我们今天吃了西柚,明天再吃某些药物,风险依然存在。 因此结合多方考虑,最稳妥的做法是:在服药期间,尽量避免食用西柚。 在服药期间少吃一些西柚可以吗? 不建议,风险依然存在。研究表明,即使一小杯(约200 毫升)西柚汁也足以产生显著的酶抑制作用。由于个体敏感性不同,对某些人来说,一口西柚也可能带来风险。“少吃点”只是一个心理安慰,无法保证安全。 除了西柚,其他含有呋喃香豆素的水果可以在服药期间吃吗? 其他包含呋喃香豆素的水果一般属于柑橘类,如柠檬、酸橙、柚子、橘子等。他们所含呋喃香豆素含量虽比西柚低,对CYP3A4酶活性影响也较轻,但因不同患者体内酶和转运体数量因人而异,且不同药物的代谢途径、比例也不同,服药期间慎重食用。如果实在嘴馋,建议药物服用后间隔6小时以上再适量食用。 除了西柚,这些水果在服药期间也需警惕: 服药需要注意的水果 香蕉 香蕉富含多种矿物质,如钾、镁和铁等,正在服用保钾利尿药或补钾药物的患者应避免食用,否则可能会导致血液中钾的水平过高,从而引发高钾血症,还会对心血管系统产生抑制作用,引发肢体麻木、嗜睡疲惫等症状。此外,香蕉含5-羟色胺,它会降低胃酸的分泌水平,影响喹诺酮类抗菌药物的吸收。 柿子 柿子是秋冬常见的水果,含有较多鞣酸,这种物质易与铁剂发生反应生成鞣酸铁盐沉淀,影响药物吸收。而柿子与葡萄糖酸钙、乳酸钙颗粒等补钙类药物同食,不仅会影响钙吸收,还易形成结石;与阿莫西林、头孢氨苄胶囊等抗生素类药物同食,则会刺激胃肠道。 苹果 苹果富含维生素K,这对正在服用抗凝药物预防血栓的患者来说具有一定风险;还有一些酸性水果中含有大量有机酸,也不宜与碱性药物和磺胺类药物同服。 点击下方图片进入专题 查看更多精彩内容 ↓↓↓ |
|
|
扫一扫在手机打开当前页
|
| >>更多精彩图集推荐 |
|
|
||||||||||||||||||||||||||||||